Building dashboards

Building dashboards

In the previous lessons, you learned how to execute Cypher queries using the Query tool and explore your data using the Explore tool.

In this lesson, you will learn how to:

  • Create interactive dashboards using the Aura dashboard tool

  • Build dashboard cards with Cypher queries

  • Add filters to make dashboards dynamic

Understanding dashboards

Dashboards transform raw data into visual representations that anyone can understand, regardless of their technical background.

Dashboards serve as the "storefront window" for your graph data - they display the most important insights in an accessible, visual format that business users can interact with without writing code. In Aura, the dashboard tool allows you to quickly prototype and build production-ready dashboards.

Creating your first dashboard

You will learn how to build a dashboard that visualizes actor relationships in the movie database.

First, navigate to the Dashboards section in your Aura console:

dashboard_connect

Starting a new dashboard

Before creating your dashboard, verify that you’ve loaded the sample movie data in your instance.

Click Create dashboard to begin:

dashboard_start

Dashboard interface tour

Rename your dashboard from "New dashboard" to something descriptive like "Movie Analytics Dashboard" by clicking on the title.

Dashboard interface overview

Rename your dashboard from "New dashboard" to something descriptive like "Movie Analytics Dashboard" by clicking on the title. image::images/04_dashboard_tool_tour.jpg[dashboard_tour,width=500,align=center]

Building dashboards with AI assistance

Create an AI-generated dashboard by clicking the Generate with AI button. Enter a description of the insights you want to visualize, and the AI generates a dashboard based on your description:

Adding cards

To display specific data visualizations, you need to add dashboard cards.

Configuring a card

Click Add a card to create your first visualization:

  • Change the card title from "New card" to "Actor Overview"

  • Select Graph from the visualization type dropdown

  • Paste the following Cypher query in the Query field:

MATCH (p:Person)-[r:ACTED_IN]->(m:Movie)
WHERE p.name = 'Tom Hanks'
RETURN p,r,m

Saving and viewing the card

Click Save card to add it to your dashboard:

dashboard_card

Your dashboard will display a graph visualization showing Tom Hanks' movie connections:

dashboard_hanks

Repositioning cards

Move cards by dragging them using the six-dot handle that appears when you hover over a card.

Making dashboards interactive with filters

Use static dashboards to present fixed insights, or add interactivity to allow users to explore data dynamically.

Filters allow users to dynamically change what data is displayed without modifying queries.

To add a filter to your dashboard, go to the dashboard view and select Add filter.

Fill in the filter name and select the property you want to filter by.

Configuring a filter

dashboard_filter

For example, create a "Person selection" filter that will control which actor’s data is displayed.

Linking filters to dashboard cards

Now update your Actor Overview card query to use the filter parameter.

MATCH (p:Person)-[r:ACTED_IN]->(m:Movie)
WHERE p.name = $person_name
RETURN p,r,m

Testing the filter

Save your changes and test the filter:

dashboard_selection

Dynamic dashboard results

Your dashboard now responds dynamically to filter selections:

dashboard_result

Editing cards

Production dashboards often require updates as data and requirements evolve.

After creating a dashboard card, edit it at any time by clicking the three-dot menu on the card and selecting Edit card.

Updating a card

After making changes to your card (updating the query, changing visualization type, or adjusting filters), save those changes.

Dashboard visualization types

Choose the right visualization based on your data:

Type Use case

Graph

Relationships and connections, network visualizations, entity displays

Table

Detailed listings, sortable/searchable data, export-ready formats

Bar/Column

Category comparisons, rankings, discrete values

Line

Trends over time, continuous data, multiple series

Pie/Donut

Part-to-whole relationships, distributions (limit to 5-7 categories)

Single value/KPI

Key metrics at a glance, status indicators, executive summaries

Where dashboards fit in your workflow

Dashboards serve as the bridge between your graph database and business stakeholders.

They enable rapid prototyping of data visualizations and can often become production solutions for organizations that need quick insights without custom application development.

The dashboard tool excels at:

  • Quick data exploration and validation

  • Creating stakeholder presentations

  • Building operational monitoring dashboards

  • Prototyping before investing in custom applications

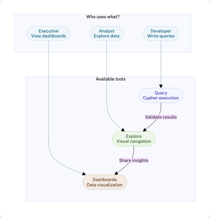
Query, Explore, and Dashboards

Each tool serves a different purpose in your data workflow. The diagram shows which users typically use each tool and how they connect.

These tools complement each other in a typical workflow:

  1. Query - Develop and test your Cypher queries

  2. Explore - Validate results visually and create Perspectives

  3. Dashboards - Package insights for stakeholders

Tool comparison diagram showing Query

Summary video

Check your understanding

Adjusting dashboard data dynamically

How do you allow users to dynamically change which data is displayed in a dashboard without modifying the underlying queries?

  • ✓ Add filters that use parameters in your Cypher queries

  • ❏ Create multiple dashboard cards for each data variation

  • ❏ Use the AI generation feature to update queries

  • ❏ Edit the card each time different data is needed

Hint

This feature involves adding a component to the dashboard that controls query parameters like $person_name.

Solution

The correct answer is Add filters that use parameters in your Cypher queries.

Filters allow users to dynamically change what data is displayed without modifying queries. Create a filter (e.g., "Person selection"), then update your card’s Cypher query to use the filter parameter (e.g., WHERE p.name = $person_name). Users select values from the filter, and the dashboard updates automatically.

For more information, see the Neo4j Aura Dashboards documentation.

Summary

In this lesson, you learned how to create interactive dashboards in Aura, build dashboard cards with Cypher queries, and add filters to make your dashboards dynamic and user-friendly.

For more information on dashboards, see the Neo4j Aura Dashboards documentation.

In the next lesson, you will learn how to compare and choose the right tool for different tasks.

Chatbot

How can I help you today?

Data Model

Your data model will appear here.